为落实共青团中央、教育部、全国学联联合下发的《关于推动高校学生会(研究生会)深化改革的若干意见》,并结合《关于巩固高校学生会(研究生会)改革成果的若干措施》文件要求,接受广大师生监督,现将我校2022—2023学年学生会改革情况公开如下。
一、改革自评表
(一)校级学生会组织改革自评表


(二)二级学生会组织改革自评表


二、《潍坊工商职业学院学校学生会章程》
第一章 总 则
第一条 按照团中央《深化学校共青团改革的若干措施》、《关于推动高校学生会(研究生会)深化改革的若干意见》和《关于落实共青团和学联对学生会(研究生会)指导管理责任的若干规定(试行)》(中青联发〔2020〕4号)要求,为持续深化学校共青团和学联学生会组织改革创新,表达和维护同学的正当权益,规范健全学生会制度,制定本章程。
第二条 潍坊工商职业学院学生会是学生群众组织。
第三条 学生会在学院党委的领导和学院团委的指导下独立自主地开展工作。
第四条 学生会的组织原则是民主集中制。
第五条 本会宗旨是:
1.贯彻执行党的教育方针,促进全校学生在德、智、体、美、劳等方面全面发展。
2.学生会以“全心全意为同学服务”为宗旨,坚持“指引、服务、公正、团结”的原则,做到公平,公正,严谨,好学,文明,积极向上,做党委和学校联系同学的桥梁和纽带,反映同学的建议、意见和要求,维护同学的正当权益和切身利益、为同学服务。
3.积极为同学成才铺路,同时开展学习、文体、社团、社会实践和公益劳动等健康多样的活动,帮助学生成长为合格的各行业专门人才。
4.促进同学之间、师生间的团结,协助学校创造良好的教学秩序和生活学习环境。
第二章 会 员
第六条 凡取得本校正式学籍的学生均为本会会员;
第七条 会员的权利和义务:
1.有选举权、被选举权和表决权。
2.有参加学生会组织的各项活动的权力。
3.有对学生会工作提出建议和意见的权利,对学生会干部进行监督和批评的权利。
4.有遵守全国学联章程,遵守学院各项规章制度,遵守本章程和学生会制定的各项规章制度,执行本会决议,参加本会的各项活动的义务。
第三章 组织和职权
第八条 本会的组织原则是民主集中制,实行集体领导,坚持个人服从组织,少数服从多数,下级服从上级的原则。对重大问题须经集体讨论后,方可最终决定。
第九条 本会的最高权力机关是全校学生代表大会。大会每年10月-11月举行一次,在特殊情况下,可提前或推迟举行。
第十条 全校学生代表大会的任务:
1.审查和批准学生会的工作报告。
2.讨论和决定本会的工作方针和工作任务。
3.修改本章程及本会的各项规章制度。
4.举新的学生会主席团。
5.全校学生代表大会召开期间,由代表推选组成的大会主席团主持会议。
6.接受学生代表提交的议案,转达学生对学校工作的建议。
第十一条 校级学生会主席团是由学代会无记名投票选举产生的工作机构,校级学生会主席团候选人均由学院(系)团组织推荐,经学院(系)党组织同意,校党委学生工作部门和校团委联合审查后,报校党委确定;校级学生会组织工作部门成员均由学院(系)团组织推荐,经校党委学生工作部门和校团委审核后确定。其职权为:
1.选举常委会。
2.召集全院学生代表大会。
3.在全校学生代表大会闭会期间,执行代表大会决议,监督常委会的工作。
第十二条 主席团的职责:
1.召开校学生会全体会议,主持学生会日常工作。
2.向学院团委提出主席候选人,任命各部部长和副部长。
3.监督和指导各学院(系)学生会工作。
4.执行校学生会的决议,检查监督各部工作及各分会工作、处理学生会重大事务。
第四章 干部职责
第十三条 根据工作需要,设学生会主席一人,主席团成员不超过5人。
第十四条 学生会主席在学院团委的指导下,通过民主选举产生。
1.全面负责学生会工作。主持制定学生会的工作计划
2.指导、监督和协调各职能部门及各学院(系)学生会的工作,检查工作的落实情况,及时发现并解决问题。
3.掌握学生会干部的思想和工作情况。
4.主持召开校学生会主席团常委会,及时总结学生会工作,研究如何提高学生会工作水平的方法。
5.代表学生会负责校际学生会的交流。
6.向学院团委汇报工作,争取支持和帮助。
第十五条 副主席:工作直接向主席负责,协助主席搞好工作,分管各职能部门的工作,主席不在时,副主席代理主席的工作;
第十六条 部长:
1.领导本部工作,制定本部工作计划,并检查执行情况,及时汇报,预算本部活动经费。
2.对本部成员合理分工,关心其思想、生活、学习,定期做好对本部门成员的鉴定工作。
3.了解本师生对本部的意见并及时改进。
第十七条 副部长:积极配合部长。部长不在时,代理部长的工作。
第十八条 干事
1.按照分工和联系范围,积极完成所在部门分配的任务。
2.积极参加学生会的各项活动。
3.对本部工作提出合理化建议,反映同学的意见和要求。
4.努力提高独立工作能力。
5.干事在所在部门经过半年以上的考察,表现突出者转为正式。
第五章 职能机构
第十九条 根据实际需要,确定学生会组织结构。学生会现设主席团、办公室、能力拓展部、组织宣传部、文体活动部、劳动实践部和权益服务部。各部设部长一名,副部长一到两名,干事视具体情况而定。
1.办公室
(1)办公室是学生会内部沟通的枢纽,协助主席团处理学生会的日常工作;
(2)做好学生会文件的起草、发放和归档;
(3)负责学生会各部门工作计划、工作总结、活动总结的收集整理和存档;
(4)负责各种会议的通知和准备工作,做好例会的记录与考勤;
(5)完成学生处团委、学生会主席团交办的其它工作;
(6)“团结、高效、合作、进取”是办公室的作风。
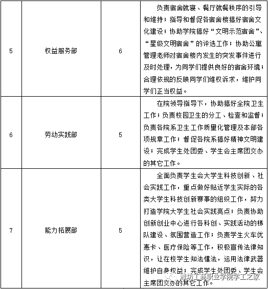
2.能力拓展部
(1)全面负责学生会大学生科技创新、社会实践工作,重点做好贴近学生实际的各类大学生科技创新赛事的组织工作,努力打造学院大学生社会实践亮点:
(2)负责协助创新创业中心进行各科创、实践活动的梯队建设、氛围营造工作;
(3)负责学生火车优惠卡、医疗保险等工作,积极宣传法律知识,让在校学生知法懂法,运用法律武器维护自身权益;
(4)完成学生处团委、学生会主席团交办的其它工作。
3.劳动实践部
(1)在院领导指导下,协助搞好全院卫生工作;
(2)负责校园卫生的分工、检查和监督;
(3)负责各院系卫生工作质量化管理及本部各项规章工作;
(4)督促各院系搞好精神文明建设;
(5)完成学生处团委、学生会主席团交办的其它工作。
4.组织宣传部
(1)协助学院在大学生中开展宣传引导教育工作,大力宣传党的路线方针政策,学院的重大活动及其他文体活动;
(2)利用各类媒体平台窗口展现学院学生风貌,树立学生身边的榜样,树立学院形象;
(3)组织开展各类学术文化娱乐活动,参加各类文体竞赛活动,营造良好学习氛围,丰富同学们的生活学习;
(4)配合学院做好舆情管控引导;
(5)完成学生处团委、学生会主席团交办的其它工作。
5.文体活动部
(1) 协助体育教研部抓好学生体育锻炼,做好体育达标工作;
(2)组织好各种集会学生队伍的入场、退场秩序;
(3)协助做好学院体育文化节的准备和组织工作;
(4)举办形式多样的文体活动,活跃学生课余生活;
(5)完成学生处团委、学生会主席团交办的其他工作。
6.权益服务部
(1)负责宿舍就寝、餐厅就餐秩序的引导和维持;
(2)指导和督促各宿舍楼搞好宿舍文化建设;
(3)协助学院搞好“文明示范宿舍”、“星级文明宿舍”的评选工作;
(4)协助公寓管理老师对宿舍楼内发生的突发事件进行及时处理,为同学们提供良好的宿舍环境。
第二十条 学院(系)学生会
1.学院(系)学生会是由各学院(系)学生代表大会选举产生的工作机构,是校学生会的派出机构;
2.各学院(系)学生会应贯彻全校学生代表大会和校学生委员会的各项决议,认真完成校学生会布置的工作任务;
3.学院(系)学生会应在各学院(系)党总支的领导下和团总支的指导下工作,并接受校学生会的组织领导;
4.学院(系)学生会设主席团以及与校学生会相关的职能机构,学院(系)学生会主席兼任校学生会主席团常务委员;
5.学院(系)学生会每年选举一次,经学院团总支审批,成员报学院团委备案;
6.学院(系)学生会成员如违反学院各项规章制度或拒不执行学生会的各项决议和工作安排,将向学院学生管理部门建议对该生在评先树优、入团入党等环节不予考虑,并视情节轻重给与其通报批评、警告、严重警告直至学生会除名处分。
第二十一条 班级委员会(班委会)
班委会是学生会在班上的基层组织,受学院(系)行政、辅导员和学生会的多重领导,并与团支部密切配合工作。班委会由全班同学选举产生,原则上任期一年。班委会由班长、副班长及相应的委员组成。班委会由学院(系)学生分会审查备案。
第六章 附 则
第二十二条 本章程的解释权归校学生会常委会所有,修改权归全校学生代表大会。
三、校级组织工作机构组织架构表


四、校级组织工作人员名单


五、校级组织主席团成员候选人产生办法
根据《中华全国学生联合会章程》《山东省学生联合会章程》《高校学生代表大会工作规则》等的规定,结合我院实际,制定本选举办法。
第一条 学生会选举工作是在学院党委、学生处团委领导指导下,以民主选举为基础,坚持民主集中制原则,切实本着“公平、公正、 公开"原则开展的。目的在于为学生会选拔优秀人才,促进学生会工作优质、高效地开展,以更好地服务全院同学。
第二条 学生会选举制度包括主席团选举、 负责人选举及部内成员选举三部分。
第三条 参选人应具备下列基本资格:
(一)参选人须为潍坊工商职业学院正式注册学生:
(二)学习成绩优良,排名均在本专业前30%,自入学以来从未有过公共必修课、专业必修课或选修课不及格;
(三)参选主席、副主席者须经班级、院系党团组织推荐,原则上应有学生会工作经验;
(四)参选负责人原则上应有学生会工作经验;
(五)参选者必须无违规违纪现象。
第四条 学生处团委、主席团对推荐候选人进行资格审核,然后报请学院党委批准后,于选举前2天将正式候选人名单进行公示。
六、校级组织主席团成员选举办法
据《中华全国学生联合会章程》的有关规定,结合我校实际情况,制定本次主席团成员选举办法。
1、潍坊工商职业学院学生代表大会学生会主席团由代表大会选举,经考试、面试环节,经学生处团委研究并报请学院党委批准后产生。
2、学生会主席团选举采取无记名投票差额选举的方式,学生会主席团由5人组成。
3、参加选举的正式代表应达到应到会正式代表的四分之三,方可进行选举。因故未出席者,不能委托他人代为投票。
4、大会选举时,代表对候选人可以投赞成票或不赞成票,可以弃权。赞成的在候选人姓名右方空格内划“√”,不赞成的在选票上候选人姓名上方的空格栏内画“×”,弃权的画“O”。每张选票所选赞成票人数等于或少于应选人数的方为有效票,多于应选人数的则为废票。书写选票必须用钢笔或中性笔,符号准确,字迹清楚。
5、大会设监票人4人。计票人2人。被提名为候选人的代表,不得担任监票人与计票人。监票人和计票人建议人选名单需提交大会表决通过。监票人在大会秘书长的领导下,对选举中的发票、投票、开箱、计票等全过程进行监督。
6、大会会场设南北两个投票箱,全体代表进行投票选举。
7、投票结束后,由监票人启封开箱,计票人清点票数并报告清点选票结果。收回选票数等于或少于发出选票数,选举有效。或收回选票数多于发出选票数,选举无效,由大会重新组织选举。
8、主席团候选人得到的赞成票数超过大会实到正式代表人数的半数者方可当选。确定当选人一律按得票多少为序,从多到少取足委员的应选人数。如遇最后几名候选人票数相等不能确定谁当选时,在票数相等的候选人中重新投票选举,得票多者当选。如重新选举后得票数仍然相等,则不再组织重选。如果得票超过半数的候选人少于应选名额但接近应选名额,不足的名额将不再选举增补。
9、计票结束后,由监票人签字并向大会宣读计票结果。
10、由学生处、团委组织候选人进行考试和面试,考察候选人综合素质能力。
11、根据候选人大会选票情况、考试及面试成绩进行综合排名,上报学院党委批准产生学生会主席团。
七、校级学生(研究生)代表大会召开情况
(https://mp.weixin.qq.com/s/q22fcbDfdymBVlYFZJnpO)
新时代开启新征程,新青年勇担新使命。潍坊工商职业学院第十七届学生代表大会于2022年11月2日下午三时在我校第一报告厅隆重召开。出席本次会议的领导有学院党委书记葛国文同志、党委副书记副院长刘国庆同志、学生处处长柴元昌同志、团委书记朱耀秀同志,学生处、团委老师,二级学院党支部书记、团总支书记以及各学院学生代表等。本次大会由学生处处长柴元昌同志主持。
第一项:全体起立,奏唱国歌。
第二项:学生处处长柴元昌同志致开幕词。
第三项:团委副书记乔俊杰同志讲话。
第四项:审议第十六届学生会工作报告。
第五项:审议提案工作报告。
第六项:选举产生第十七届学生会主席团成员。

大会在高亢嘹亮的歌声中拉开帷幕。

随后,学院党委副书记、副院长刘国庆同志致开幕词。他表示本次大会的召开既具有总结过去,展望未来的意义,也蕴含了发扬传统,开创未来的启迪。他向即将离任的学生干部提出两点要求,一是希望他们可以向学校的发展提出宝贵的建议,二是希望他们能够在未来的道路上取得成功,创造新的辉煌。同时也向即将选举出来的新一任学生干部提出了以下要求:一、坚定理想信念,牢记初心使命。二、迅速转变角色,积极开展各项工作。三、以身作则,发挥模范作用。四、树立服务意识,发挥桥梁纽带作用。
学生会主席赵成岩同学作第十六届学生会工作报告,他对学生会每一位成员的努力表示感谢,为我们汇报了各部门的工作,并希望我们携手同行,奋力拼搏,不忘初心,砥砺前行,承担起当代青年的责任,用实际行动践行好“请党放心,强国有我”的誓言!
第十七届学代会提案工作组负责人谢洪斌同学为我们作提案工作报告,他表示希望我们在学校党委的正确领导下,积极运用提案这一形式,建诤言,献良策,为实现学校又好又快发展,为建设高水平的职业院校作出新的贡献。
由赵成岩同学负责主持选举第十七届校学生会主席团,参加竞选的同学依次上台演讲,学生代表现场投票选举,最后大会在热烈的掌声中落下帷幕。
青春事业大有可为,彰显青春使命责任担当。此次代表大会的成功举行,为学生干部队伍注入了新鲜的思想和活力,极大的调动了新成员的工作热情。由衷希望新一届学生干部队伍能够同力协契、踔厉奋发,团结带领广大同学立大志、明大德、成大才、担大任,努力成为堪当民族复兴重任的时代新人,让青春在为学校、为祖国、为人民的不懈奋斗中绽放绚丽之花!
八、校级学生代表大会代表产生办法
为充分发扬民主,体现广大同学意志,切实保障同学们的民主权利,确保学代会成为成功、务实的大会,使我校学生会在以后各项工作中发挥更大的作用,根据《中华全国学生联合会章程》《学联学生会组织改革方案》的有关规定,特制定我校学生代表大会(以下简称学代会)代表的产生办法。
一、代表席位
按照有利于组织和召开会议、有利于讨论和决定问题的原则,经筹委会讨论决定,潍坊工商职业学院学生代表大会正式代表名额分配覆盖全学院以及主要学生组织、学生社团。正式代表人数不少于在校学生总数的1%,代表名额由各二级学院依据各专业总人数不低于1%的比例产生,代表名额不足3人的以3人计。各专业代表团中必须保证至少有1名院学生会代表。非校、院级学生会组织骨干(部长级及以上)的学生代表不低于60%。原则上应推荐至少1名品学兼优,在创新创业、文体艺术、志愿公益、社团建设等方面表现突出的优秀学生代表(非校、院学生会骨干)。
二、代表应具备的条件
按照有关规定,学生代表应是具有我校正式学籍的专科生。
学生代表应真正发挥先锋模范作用,遵守宪法和法律、法规,坚持四项基本原则,遵守学校章程和规章制度。具备较高的思想政治素质、良好的品德和责任感,品行端正,积极上进,同广大同学保持密切联系,深得同学的拥护、信任。能够真实充分反映学生会组织和广大同学的意见,是非分明,正确行使民主权利。
三、代表推选
学生代表应在各院系党总支领导和团总支指导下、由各院系学生会具体负责、按规定程序推选产生。推选程序包括:名额分配、酝酿推荐、选举和审查公示。
1. 名额分配:各院系根据本系学生代表总席位,依照各班学生人数按比例分配。
2. 酝酿推荐:各班级团支部根据代表基本资格要求,酝酿推荐学生代表候选人。各院系团总支、学生会应通盘考虑,加强指导。学生代表名单应保证所在专业全覆盖,男女比例、少数民族同学占比合理,其中女代表25%以上,非院、系学生会组织骨干的学生代表一般不低于60%。
3. 选举:系团总支指导各班级根据候选学生代表候选人名单,班级召开全体学生会议,采用差额选举办法进行无记名投票。被选举人在选举中获得赞成票超过实到会有选举权的人数半数的,才可列为学生代表。(注:选举须在有班级三分之二以上具有选举权的同学参加投票,方有效)。各院系学生会安排工作人员对班级选举过程进行监督,保证选举程序的规范性,并对各班级选举产生的代表进行汇总登记,代表人选需经院系党总支同意后,以院系为单位报送至校学代会资格审查委员会。
4.审查公示:学校学代会资格审查委员会将对各院系上报的代表名单进行资格审查,主要考察他们是否符合代表资格,以及其思想政治素质、工作实绩和群众基础等方面。若代表不具备资格的,将责成原选举单位撤换,并对重新产生的代表进行复查。资格审查通过后在学院范围内进行公示,公示无异议后方可确定为大会正式代表。
九、主席团成员和工作部门负责人述职评议办法
第一条 学生会述职评议制度
组建以学生代表为主,学校党委学生工作部、学校团委等共同参与的评议会,学生会主席团成员和工作部门负责人每学期向评议会述职,评议会从政治态度、道德品行、学习情况、工作成效、纪律作风等方面对其进行全面客观的综合。
第二条 潍坊工商职业学院学生会述职制度(试行)
为进一步提高潍坊工商职业学院学生会的工作效率和质量,推动校学生会内部运作的程序、形式规范化,保证我校学生会各项工作有序进行,经学生会研究,特制定本制度。
一、述职内容
校学生会成员,包括主席团成员、部门负责人、工作成员都需要定期对本人的工作进行阶段性的总结,并填写述职报告,定期上交并接受报告的审核。述职的内容包括本人阶段性的工作总结、近阶段发现工作中存在的问题、对学生会工作的建议。述职内容要求为简明扼要说明工作情况,以分条列点的形式进行阐述。
二、述职的频率
主席团成员、部门负责人、工作成员每学期进行一次工作述职。
三、述职的形式述职的对象:
工作成员向部门负责人进行述职,部门负责人和主席团成员向校党委学生处、校团委、学生代表进行述职。
述职的流程和要求:部门负责人述职时需同时交代工作成员的述职情况,包括工作成员的工作情况、提出的问题和建议,主席团成员述职时需同时交代所分管部门负责人、工作成员的工作情况,提出的问题和建议等。
四、述职的审核
审核分“合格”和“不合格”两类,针对评议结果为“不合格”的工作人员,校学生会将取消其任职资格。部门负责人需按时审核工作成员的述职报告,并将审核.情况.上交给主席团查看,主席团需按时审核部门负责人的述职报告,并将审核情况上交给校团委、校党委学生工作部进行查看。
第三条 潍坊工商职业学院学生会评议制度(试行)
一、为加强我校学生会的思想建设和组织建设,严格学生会工作人员管理,激发学生会工作活力与凝聚力,根据《关于推动高校学生会(研究生会)深化改革的若干意见》有关规定,特制定本制度。
二、潍坊工商职业学院学生会评议制度是学生会工作的重要组成部分,是加强学生会思想建设、队伍建设,严格学生会工作纪律、规范学生会工作人员管理的重要措施。学生会评议采用学习教育、自我评价和组织评议相结合的方式,对学生会工作人员的表现和作用发挥情况进行综合评价,并通过评优和处理等方式,达到学生会评议的工作目的。
三、评议主要从政治态度、 道德品行、学习情况、工作成效、纪律作风等方面对评议对象进行全面客观的综合评价,评议对象包括学生会主席团成员和工作部门负责人。
四、学生会评议工作每学期开展一次,评议会工作小组的组建以学生代表为主,校党委学生处、校团委等工作人员共同参与。
五、学生会评议的主要内容和流程为:校党委学生处、校团委组织对学生会工作人员开展学习教育,评议对象围绕在评议学期内的思想态度、个人表现、学习情况、工作情况等撰写自我评价材料;召开学生会评议会议,每名评议对象根据学习教育情况和自我评价材料进行自我评价;其他评议对象对其进行评议,肯定成绩、指出不足;以学生会为单位对所有评议对象进行测评投票;结合评议对象日常表现与评议情况,校党委学生处、校团委确定评议对象的评议等次。
六、学生会评议等次分为:优秀、合格、不合格三个等次,其中优秀等次数量应控制在参加评议人数的 30%以下。
七、评议优秀的主要条件为:理想信念坚定,拥护党的领导,具有强烈的爱国意识、爱国情感;政治意识、大局意识、核心意识、看齐意识强,自觉维护以习近平同志为核心的党中央权威;积极践行社会主义核心价值观,遵纪守法,品格高尚;学习成绩优秀,综合排名在本专业 30%以内;自觉遵守学生会章程,积极参加学生会组织的各项工作与活动,热爱学生会工作,能够发挥模范带头作用,具有很强的全心全意为广大同学服务的觉悟和能力。
八、评议合格的主要条件为:拥护党的领导,执行党的路线、方针、政策;能够遵守政治纪律 和政治规矩,觉维护以习近平同志为核心的党中央权威;能够践行社会主义核心价值观,遵守国家法律法规和团的纪律;学习成绩优秀,综合排名在本专业 30%以内;能够执行学生会的章程,参加学生会组织的各项工作与活动,热爱学生会工作,在本职岗位上表现出色,具有较强的全心全意为广大同学服务的觉悟和能力。
九、评议不合格的主要表现为:理想信念动摇;重违反政治纪律、政治规矩和组织纪律;集体意识淡漠,不遵守学生会章程,长期无故不参加学生会组织的各项工作与活动;有违法违纪行为;道德水平低下,行为失当,造成不良影响;学习成绩综合排名未在本专业 30%以内,工作表现较差,缺乏较强的全心全意为广大同学服务的觉悟和能力。
十、对评议等次为优秀的成员,可在一定范围内进行公示,校党委学生处、校团委结合实际予以奖励。
十一、对评议等次为合格的成员,应由分管学生会工作的团委老师对其进行谈话,予以教育帮助。
十二、对评议等次为不合格的成员, 校团委要对其进行教育帮助,限期改正。三至六个月后,对能够接受批评教育,反省自身错误,有明显改进的学生会工作成员,再次进行评议;对不接受教育帮助或经教育帮助仍不改进的成员,应当劝其退出学生会,劝而不退的由学生会常务委员会决定除名,并报校党委学生处、校团委批准。
十三、处置不合格学生会工作人员要遵守严肃慎重、实事求是的原则。学生会在讨论决定对不合格工作人员的处置时,除特殊情况外,应当由本人参加,认真听取本人的意见。决定后如果本人不服,可以提出申诉,校团委应及时处理。
十、校团委指导学生会主要责任人

以上自评公开内容有不实情况,可发送邮件至山东省学联秘书处邮箱shandongxuelian@126.com或全国学联秘书处邮箱xuelianban@126.com反映。
学生处